Cell & Bioscience: 神经元与小胶质细胞互作在神经精神疾病中的调控机制
公司太阳成集团122ccvip汪凯、许尹教授在探索神经元与小胶质细胞互作在神经精神疾病中的调控机制方面取得突破。研究成果题目为《Neuronal CD47 induces behavioral alterations and ameliorates microglial synaptic pruning in wild-type and Alzheimer’s mouse models》,发表于Top期刊Cell & Bioscience (JCR BIOCHEMISTRY & MOLECULAR BIOLOGY领域排名:47/313, Q1)。
该研究的第一作者为研究生胡文杰,太阳成集团122ccvip汪凯、许尹教授为共同通讯作者。
小胶质细胞是驻留在脑中的巨噬细胞,在各种神经精神疾病(包括自闭症谱系障碍 (ASD) 和阿尔茨海默病 (AD))的发展和进展过程中,在突触修剪中起着至关重要的作用。从机制上讲,CD47 蛋白充当有效的“不要吃我”信号,保护突触免受小胶质细胞的吞噬作用。然而,上调的神经元 CD47 信号在生理和病理条件下的功能作用仍不清楚。
本研究系统分析了CD47在调控小胶质细胞突触修剪中的作用。通过单核细胞转录组测序和功能验证发现,神经元 CD47 诱导野生型小鼠的 ASD 样行为和突触修剪缺陷,同时促进行为去抑制和改善记忆力。神经元 CD47 增强了神经元中的突触通路,特别是将小胶质细胞亚群从疾病相关状态转变为稳态。此外,神经元 CD47 可减少 5xFAD 小鼠中 Aβ 病理学诱导的过度小胶质细胞突触吞噬作用。

图1. 神经元 CD47 过表达的野生型小鼠的行为分析
本研究在出生后第0天对两组野生型C57/BL6小鼠脑室内注射由Syn1启动子驱动的AAV-mCherry 或 AAV-CD47,以实现神经元特异性基因过表达。研究人员使用三箱社交评估了 CD47 过表达小鼠在 2 个月大时的社会行为。结果发现CD47 过表达小鼠出现明显的社交障碍。并且在理毛和埋珠实验中CD47小鼠也表现出明显的重复刻板行为。综上所述,这些发现表明神经元 CD47 过表达在野生型小鼠中诱导 ASD 样行为。
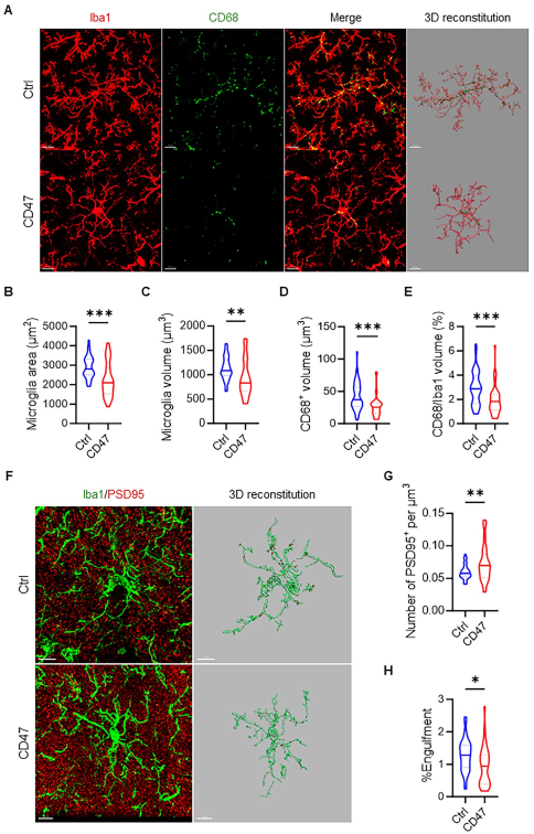
本研究进一步探索了CD47过表达导致ASD样表型的机制。免疫荧光结果显示小胶质细胞体积减少和表面积以及 CD47 过表达小鼠中较低的小胶质细胞吞噬标志物 CD68 水平。这些小鼠在小胶质细胞内的 PSD95 阳性点也较少,但显示海马体中总 PSD95 阳性信号增加。这些发现强调 CD47 过表达减少了小胶质细胞介导的突触修剪。

图2. 神经元 CD47 过表达导致突触过多
由于 CD47 是小胶质细胞介导突触重塑的关键分子,本研究进一步探索神经元 CD47 表达水平是否可以改变小胶质细胞状态。对两组小鼠的海马体进行单核 RNA 测序来了解细胞类型特异性改变。测序结果发现CD47过表达出现了广泛的细胞结构改变。对小胶质细胞种群的进一步分群。亚簇 0 是 CD47 过表达小鼠和对照小鼠中的主要小胶质细胞群,其稳态小胶质细胞特征表达较高,包括 P2ry12、Cst3、Hexb 和 Tmsb4x。成分分析表明,该亚群显著扩大,而亚群 1(第二常见的小胶质细胞群)在 CD47 过表达小鼠中减少。此外,富集分析显示,Cluster1 中下调的基因在溶泡和溶酶体途径中富集,表明这些小鼠的吞噬细胞和溶酶体功能降低。有趣的是,亚簇 1 富集了 DAM 样特征,包括 Apoe、Ctsb、Lyz2、Itgax 和 Clec7a。神经元 CD47 过表达显着上调稳态小胶质细胞特征。同时下调 DAM 样特征。这些发现揭示了 CD47 神经元过表达将小胶质细胞特征从 DAM 样转变为稳态。


图3. CD47 过表达导致小胶质细胞亚群的迁移
由于 DAM 是 AD 中最著名的疾病特征小胶质细胞群之一,本研究进一步探索神经元中的 CD47 过表达是否会导致 AD 小鼠模型的行为改变。与野生型小鼠类似,CD47 过表达 5xFAD 小鼠在旷场中心的时间和距离增加以及高架十字迷宫张开的臂中的更多次数。这些发现表明,神经元 CD47 过表达增强了 5xFAD 小鼠的行为去抑制和记忆性能。
小胶质细胞介导的过度突触修剪有助于 AD 的发病机制。本研究继续研究了神经元 CD47 过表达是否可以减轻 4 个月大 CD47 过表达小鼠海马 CA3 区小胶质细胞的过度突触吞噬作用。结果发现CD47 神经元过表达也减少了吞噬作用,如小胶质细胞 CD68 信号减少所示。与这些发现一致,CD47 神经元过表达降低了被小胶质细胞吞噬的 PSD95 和增加的总 PSD95 阳性信号。这些结果表明,神经元 CD47 表达减轻了 5xFAD 小鼠模型中的小胶质细胞过度激活和过度突触修剪。
淀粉样蛋白斑块和小胶质细胞过度激活是 5xFAD 小鼠模型中的两个主要病理标志。接下来,研究人员试图探索它们是否被 CD47 神经元过表达改变。染色结果显示,CD47 过表达小鼠海马体的荧光强度显著低于对照小鼠,形态学分析显示 CD47 过表达小鼠海马体斑块的体积和表面积减少。这些结果表明,神经元 CD47 表达可降低 5xFAD 小鼠模型中的斑块病理。
由此中心神经退行性疾病基础研究课题组的工作揭示了神经元 CD47 过表达会导致 ASD 样行为和突触修剪缺陷。从机制上讲,神经元 CD47 在野生型小鼠中将小胶质细胞表达特征从 DAM 样转变为稳态状态,表明 DAM 样小胶质细胞在生理条件下的功能作用。此外,神经元 CD47 过表达减少了小胶质细胞对突触的吞噬以及由 Aβ 和斑块病理引起的整体突触丢失,表明 CD47 介导的修剪抑制是 AD 的治疗靶点。
原文链接:https://cellandbioscience.biomedcentral.com/articles/10.1186/s13578-025-01378-x
